補習班設立面積限制遭質疑 民生黨正式回函臺北市政府教育局促檢討
文︱民生黨
民生黨日前就補習班設立面積限制相關規定向臺北市政府提出陳情,今已收到臺北市政府教育局函復。
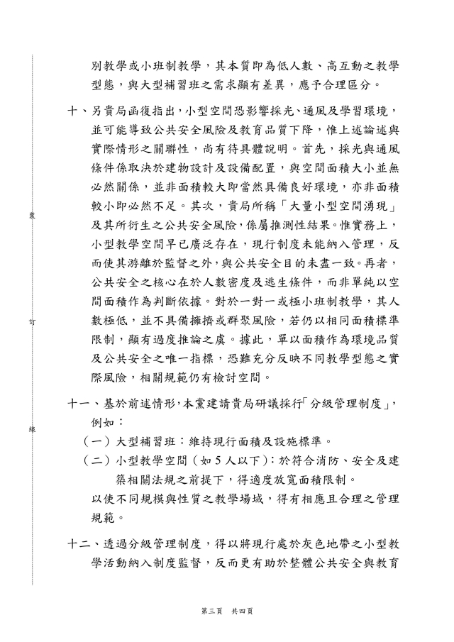
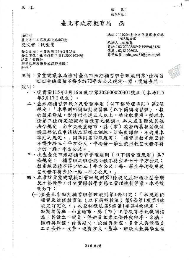
經檢視相關說明後,本黨認為,現行以「70 平方公尺」作為補習班設立門檻之規範,對於其授權依據、風險評估及制度合理性,尚未獲得具體釐清。
為此,本黨已正式回函臺北市政府教育局,提出以下三項重點主張:
📌 民生黨主張三大方向
一、應區分教學型態,避免一體適用
現行制度未區分大型補習班與一對一、小班制教學,導致低人數教學亦須符合相同面積標準,顯有過度管制之虞。
二、公共安全應以「人數密度」為核心,而非單一面積
一對一或極小班制教學,其使用型態與一般住宅活動相近,並不具備群聚或高密度風險,不應以相同標準限制。
三、建議採行「分級管理制度」
在確保消防及基本安全條件前提下,針對不同規模教學場域訂定相應規範,使制度更符合實務需求。
📌 制度問題:現實存在,卻無法納管
本黨指出,現行制度下,大量小型教學工作室已普遍存在,卻無法合法納入管理體系,反而形成灰色地帶,與公共安全之政策目的未盡一致。
📌 已函請教育部釐清授權範圍
另本案涉及中央《短期補習班設立及管理準則》之授權範圍,本黨亦已函請教育部釐清中央與地方權限分工,後續將持續關注相關回覆。
📌 持續推動制度合理化
民生黨表示,將持續推動補教制度之合理調整,兼顧公共安全、教育品質及人民從事教學工作之權益,促使制度更貼近實務需求。

















